黄晓明杨颖事件引爆娱乐圈热议
黄晓明和杨颖的最新事件成为娱乐圈的焦点。两位明星的一举一动备受关注,引发了公众的广泛讨论和关注。这一事件再次将娱乐圈的焦点聚集在他们身上,引发了粉丝们的热议和关注。具体事件内容尚未明确,但无疑这一事件将会引起更多人的...
赵露思最新酷时尚魅力照片曝光
赵露思最新照片展现了她酷酷的时尚魅力。照片中的她散发着自信与独特的气质,时尚造型凸显了她的个性与风采。无论是搭配简约的服饰还是精致的配饰,她都展现出了与众不同的时尚感,令人为之瞩目。赵露思的时尚魅力不仅仅体现在外表,...
男士方脸发型新潮流,时尚多元化的展现
摘要:最新男士方脸发型,展现时尚潮流的多元化。设计以方脸型的特质为基础,结合现代审美趋势,呈现多种新颖造型。这些发型注重细节处理,凸显个性魅力,适合不同场合和风格需求。从简约干练的短发到时尚前卫的长发,方脸男士的发型...
天津疫情区最新动态,全面应对,共克时艰
天津疫情区最新消息显示,当地正在全面应对疫情挑战,采取多项措施共克时艰。相关部门和医疗机构紧密合作,加强防控力度,全力保障人民群众的生命安全和身体健康。面对疫情,天津人民团结一心,共同抗击病毒侵袭。...
中国油价走势最新动态,多重因素交织下的油价分析与预测
摘要:,,中国油价走势受多重因素影响,最新消息显示油价动态波动。包括国际原油市场供需变化、地缘政治风险、经济因素等在内的一系列因素交织作用,共同影响国内油价走势。未来油价将呈现复杂多变的态势,需密切关注国际形势变化及...
PS最新版本AI,引领创意设计与数字时代革新风潮
最新版本的AI引领创意设计与数字时代革新力量。这款AI系统拥有强大的功能,能够为用户提供高效、智能的设计支持。它不仅能够简化设计流程,提高工作效率,还能激发用户的创造力,帮助用户实现更多创意设计。作为数字时代的革新力...
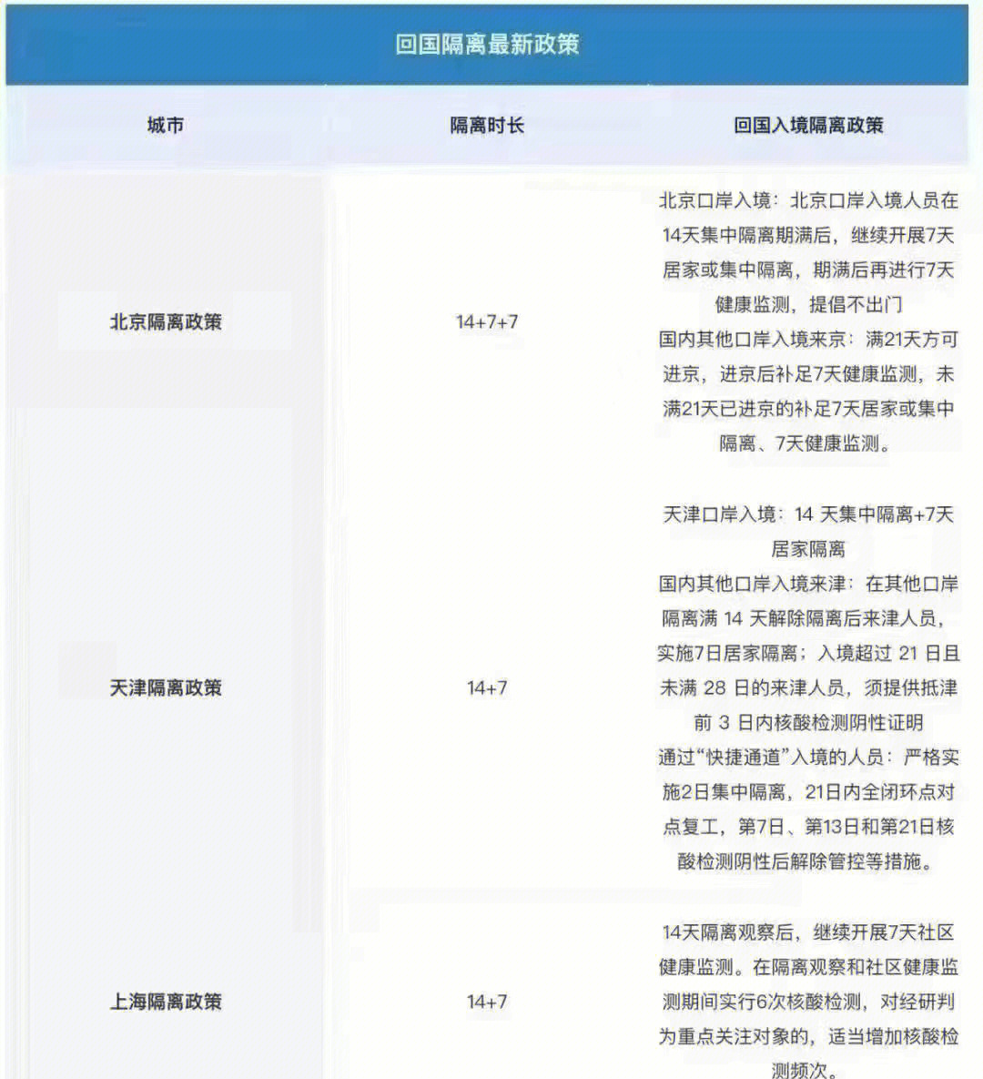
新冠隔离最新政策解读,理解、适应与前行之道
摘要:根据最新新冠隔离政策,我们需要理解并适应相关措施以共同前行。政策强调隔离措施的重要性,旨在减少病毒传播风险。公众应积极配合,遵循指导原则,理解隔离的必要性。我们也需要积极适应这一变化,通过远程工作、在线学习等方...
最新一夜谈图片,现代社交新领域的探索
摘要:最新发布的夜晚社交图片揭示了现代社交的新领域。这些图片展示了现代人在夜晚的社交活动,展现了社交方式的多样性和创新性。通过探索新的社交方式,人们不断寻求更真实、更深入的交流方式,反映了现代社交的新趋势和新变化。这...
郑爽综艺节目表,探寻明星魅力的舞台之旅
郑爽最新综艺节目表揭晓,探寻明星魅力的全新舞台。在这档综艺节目中,郑爽将带领观众深入了解明星的真实面貌,展现他们的魅力与才华。节目将呈现多样化的内容,包括明星访谈、才艺展示、互动环节等,让观众近距离感受明星的风采。全...
珠海最新疫情防控动态更新
珠海最新疫情消息:根据最新数据,珠海地区出现了新的疫情。目前,当地政府已经采取了一系列措施来应对疫情,包括加强监测、隔离和治疗患者以及追踪接触者等。公众也被呼吁加强个人防护意识,遵守防疫措施,如佩戴口罩、勤洗手、保持...











沪公网安备22000000000001号
沪ICP备22000001号